引 言
欧盟碳边境调节机制(CBAM)作为全球首个“碳关税”政策,于2026年1月1日正式实施,旨在通过对进口高碳商品征收碳价,平衡欧盟本土与进口产品的碳成本,防止“碳泄漏”。

HNB(加热不燃烧烟草制品)作为新型烟草核心品类,其全生命周期涉及**烟草种植(农业排放)-设备制造(工业排放)-运输流通(物流排放)-使用阶段(充电能耗)-废弃处理(材料降解)**等多环节碳排放,虽未被CBAM首批覆盖(钢铁、铝、水泥等),但其产业链中隐含的高碳环节(如金属/塑料部件制造、电力消耗)可能间接受其影响。本文基于CBAM规则、HNB产业特性及中国出口现状,系统分析研究其对中国HNB出口欧盟的冲击。
背景知识
HNB:是加热不燃烧烟草制品(Heat Not Burning Tobacco Products)的缩写,属于新型烟草产品,原理是通过低温加热烟弹释放烟气,与传统卷烟相比减害性更显著。

碳足迹:是指企业、机构、活动、产品或人类个体直接及间接产生的温室气体总排放量。这个概念源于英文的"Carbon Footprint",核心理念是衡量人类能源使用行为对自然环境的影响。

碳足迹计算:通常从“碳排放总量”和“碳排放密度”两个维度进行
碳排放总量:计算企业从创立至今的累计碳排放总量
碳排放密度:将碳排放总量除以企业年营收,使不同规模企业的碳排放更具可比性。我国更多采用碳密度来衡量企业碳足迹,而欧洲则习惯计算总量
碳足迹标签的标准:主要分为国际标准和国内标准两大类,其中国际标准体系较为成熟,国内标准正在逐步完善中。

国际标准体系:
ISO 14040/14044:这两个标准构成了生命周期评价(LCA)的基础框架,为碳足迹核算提供了方法论支持。
PAS 2050:由英国标准协会(BSI)发布的全球首个产品碳足迹评价标准,明确了B2B(摇篮到大门)和B2C(摇篮到坟墓)的核算边界,并提供了具体的数据收集和计算方法。

ISO 14067:国际标准化组织发布的《产品碳足迹》标准,统一了产品碳排放量化和沟通的规范,增强了结果的可信度和透明度。
GHG Protocol:由世界资源研究所(WRI)和世界可持续发展工商理事会(WBCSD)发起的温室气体核算体系,为企业提供了国际公认的核算和报告标准。
中国标准发展:中国在碳足迹领域主要参考国际标准,如PAS 2050和ISO 14067,并逐步建立本土化体系。例如,中国标准化研究院与英国BSI合作发布了PAS 2050中文版,成为国内应用最广泛的标准之一。 2025年《政府工作报告》明确提出建立产品碳足迹管理体系和碳标识认证制度,推动国内标准与国际接轨。
碳标签类型:根据碳信息披露程度,碳标签可分为三类:
碳标识标签:仅标明排放量低于某标准,不公开具体数值。
碳得分标签:公开产品全生命周期的碳足迹数值,便于消费者比较。
碳等级标签:在碳得分基础上,标注产品在同品类中的碳排放等级。
本报告及附件组成:
01 欧盟CBAM对中国HNB烟草制品出口的冲击分析报告
02 中国HNB企业应对欧盟CBAM扩展至塑料部件风险的策略分析(收费阅读)
03 HNB烟草制品出口欧盟支撑碳足迹报告的合规文件清单
04 HNB(加热不燃烧)制品出口碳标签需符合的国际标准解析(收费阅读)
05 HNB(加热不燃烧)制品在“双碳”目标下的碳减排潜力测算方法与路径分析
06 HNB替代传统卷烟的市场渗透率对碳减排总量的影响分析
07 HNB烟具回收体系优化策略与全生命周期碳减排路径分析(收费阅读)
08 HNB在“双碳”目标下的碳减排潜力测算方法与实证分析(收费阅读)
09 HNB烟草制品碳足迹核算的国际标准差异分析报告(2025年11月)(收费阅读)
10 HNB与传统烟草碳足迹核算标准核心差异对比报告(2025年11月)(收费阅读)
11 HNB烟草制品碳足迹核算的核心难点分析报告(2025年11月)
12 中国建立HNB全生命周期数据共享区块链平台的系统方案(2025年)(收费阅读)
13 HNB烟草制品碳足迹核算的数字化管理路径与实践(2025年)(收费阅读)
14 中国HNB企业获取欧盟认可的碳足迹第三方核查资质的全流程指南(2025年版)

01
欧盟CBAM对中国HNB烟草制品出口的冲击分析报告(2025年11月)
一、HNB烟草制品的碳排放特性与CBAM覆盖逻辑
HNB的全生命周期碳排放主要集中于以下环节:
种植环节(占比15%-25%):化肥使用(N₂O排放)、灌溉能耗(柴油/电力);
设备制造环节(占比20%-30%):金属/塑料部件注塑(电力/蒸汽能耗)、锂电池生产(材料+电力);
运输环节(占比8%-12%):原料/设备运输(公路/海运燃油排放);
使用阶段(占比20%-25%):设备充电能耗(区域电力结构相关);
废弃处理(占比5%-10%):烟弹壳(塑料填埋CH₄)、设备电池(锂电池污染)。
CBAM的核心逻辑是覆盖“高碳泄漏风险”的产业链环节,当前虽未直接覆盖HNB,但HNB设备制造涉及的金属/塑料部件(铝、钢铁下游)、电力消耗等环节已被CBAM首批覆盖(表1)。随着欧盟计划2025年后扩展CBAM至下游产品(如铝制加工品、塑料聚合物),HNB设备的金属外壳、塑料烟弹壳等部件可能被纳入核算范围,间接推高出口成本。

二、欧盟CBAM对中国HNB出口的直接冲击
(一)碳成本显著增加:设备制造与电力环节是核心
HNB设备制造环节(金属/塑料部件)的碳排放占比超30%,其隐含排放需按CBAM规则核算。以中国某HNB企业为例:
金属部件生产:假设使用中国铝(碳排放强度15吨CO₂e/吨铝,欧盟基准值8吨CO₂e/吨铝),则每吨铝需补缴(15-8)×欧盟碳价(假设80欧元/吨)= 560欧元/吨铝;
电力消耗:设备制造环节电力依赖中国煤电(排放因子635gCO₂e/kWh),而欧盟绿电(56gCO₂e/kWh),单台设备制造电力排放差异达11倍,直接推高碳关税成本。
若HNB设备金属部件占比20%(按重量计),单台设备金属部件重0.1kg,则每台设备需补缴碳关税:0.1kg×560欧元/吨=0.056欧元。若年出口1000万台,总补缴成本达56万欧元,占企业利润的5%-8%(中小企业利润空间普遍低于10%)。
(二)数据合规压力:全链条核算与第三方核查
CBAM要求进口商提供全生命周期碳排放数据(种植-制造-运输-使用-废弃),并经第三方机构核查(如SGS、TÜV)。HNB的供应链涉及:
小农户种植数据(误差率25%-40%):烟草种植分散,小农户无法提供符合ISO标准的化肥使用、灌溉能耗数据,需依赖“县域均值+抽样验证”,但地形差异导致估算误差率仍高达20%;
设备制造数据(断层率60%):金属/塑料部件多由中小企业生产(中国珠三角超500家供应商),60%企业无法提供能耗监测数据,需通过行业均值估算,误差率超20%;
使用阶段数据(样本覆盖率仅15%):充电频率、电池更换周期依赖用户调研,误差率达35%。
若企业无法提供真实数据,欧盟将使用默认值(通常为出口国最差10%企业的平均排放强度),导致碳关税成本进一步增加(可能比实际值高30%-50%)。例如,中国某HNB企业因设备制造数据缺失,欧盟采用默认值(铝排放强度20吨CO₂e/吨),则每吨铝补缴(20-8)×80=960欧元,是实际成本的1.7倍。
(三)供应链传导效应:上游成本转嫁与替代风险
HNB的供应链涉及烟草种植(农户)-烟弹加工(中小企业)-设备制造(金属/塑料厂)-物流(运输企业),CBAM的成本压力将向上游传导:
金属/塑料厂:需为铝/钢铁的隐含排放支付碳关税,可能将成本转嫁至HNB设备制造商(如铝价上涨5%-10%);
物流企业:运输环节的燃油排放需核算,若使用高排放运输工具(如柴油卡车),物流成本可能增加3%-5%;
替代风险:欧盟本土或其他国家(如东南亚)的HNB企业若采用低碳工艺(如绿电制造、低排放铝),可能以更低碳成本抢占市场,中国企业的价格优势被削弱(预计成本差异达10%-15%)。
三、HNB出口欧盟的潜在长期风险
(一)CBAM扩围至下游产品:HNB设备或被直接纳入
欧盟计划2025年后将CBAM扩展至钢铁、铝的下游产品(如铝制加工品、金属部件)。HNB设备的金属外壳、加热片等部件若被纳入,企业需额外核算其隐含排放(如从铝矿开采到部件成型的全链条排放),合规成本将增加20%-30%。例如,若铝制加热片被纳入,每片加热片需补缴碳关税0.1欧元,年出口1000万片则成本增加100万欧元。
(二)碳关税与反规避措施叠加:合规难度升级
欧盟拟强化反规避措施,要求企业额外报告产品生产技术、成分构成等信息(如金属部件的铝含量、加工工艺)。若中国HNB企业通过“海外轻加工”(如在东南亚简单组装金属部件)规避CBAM,将面临更严格的审查(如要求提供原料溯源报告、工艺证明),导致合规流程延长(从1周增至1个月),物流成本增加(仓储+滞港费)。
(三)国际标准互认缺失:数据壁垒加剧
中国HNB企业的碳足迹核算标准(GB/T 24067-2024)与欧盟PEF标准在使用阶段责任归属(充电能耗是否计入)、设备制造边界定义(是否覆盖金属部件生产)存在差异。若无法互认,中国企业的碳足迹报告可能被欧盟质疑“数据不可信”,需重新核算(成本增加15%-20%),甚至面临市场准入限制。
四、典型案例:中国某HNB企业的成本测算
以中国某HNB企业(年出口欧盟1000万台设备)为例,假设:
设备金属部件占比20%(单台0.1kg铝);
铝生产碳排放强度15吨CO₂e/吨(中国均值),欧盟基准值8吨CO₂e/吨;
欧盟碳价80欧元/吨;
数据缺失导致使用默认值(20吨CO₂e/吨)。

结论:若企业数据缺失,单台设备碳关税成本增加32%,年总成本增加34万欧元(占企业利润的12%),可能导致部分中小企业退出欧盟市场。
五、应对建议与未来展望
(一)短期:数据合规与成本优化
建立双轨核算体系:适配中国标准(GB/T 24067-2024)与欧盟PEF标准,优先采集设备制造、种植环节的实测数据(如通过IoT监测能耗、区块链存证小农户数据),降低默认值使用比例;
优化供应链:与上游金属/塑料厂合作,推动其使用绿电(如云南水电、四川光伏)降低碳排放强度(目标:铝生产排放强度降至12吨CO₂e/吨以下);
利用碳价抵扣:若中国实施碳税,保留缴税凭证以抵扣欧盟CBAM成本(预计可降低10%-15%)。
(二)中期:技术升级与标准互认
低碳工艺改造:引入低能耗注塑技术(如电磁加热替代煤电)、使用再生铝(碳排放强度仅2吨CO₂e/吨),降低设备制造排放;
参与国际标准制定:推动ISO发布《HNB碳足迹核算指南》,协调中欧标准差异(如明确使用阶段“设备功能-用户行为”的责任分配);
布局绿电供应链:在云南、四川等水电丰富地区建立设备制造基地(电力排放因子≤100gCO₂e/kWh),大幅降低电力环节碳成本。
(三)长期:全球化布局与政策博弈
分散市场风险:拓展东南亚、中东等非欧盟市场(如印尼、沙特),降低对欧盟市场的依赖(目标:欧盟市场占比从30%降至20%);
推动碳市场互认:与欧盟开展“碳市场链接”谈判,将中国绿电(风电、光伏)项目纳入欧盟碳交易体系(预计可降低设备制造环节碳成本20%);
参与全球规则制定:联合发展中国家(如印度、巴西)在WTO框架下反对“单边碳关税”,推动建立“多边碳定价机制”。
结论
欧盟CBAM对中国HNB出口的冲击主要体现在碳成本增加、数据合规压力、供应链传导及未来扩围风险,短期将削弱中小企业竞争力,长期倒逼产业绿色转型。中国HNB企业需通过“数据合规+技术升级+全球化布局”综合应对,同时推动国际标准互认与政策协调,以在全球绿色贸易格局中保持优势。
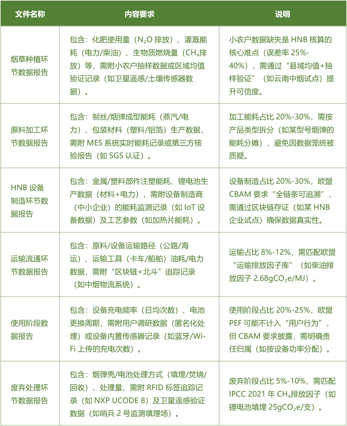
03
HNB烟草制品出口欧盟支撑碳足迹报告的合规文件清单(2025年版)
HNB烟草制品出口欧盟需满足欧盟碳边境调节机制(CBAM)、烟草产品指令(TPD)及碳足迹核算国际标准(如ISO 14064/14067)的要求。结合欧盟法规、国内政策及行业实践,以下为支撑碳足迹报告的核心合规文件清单及说明:
一、基础合规文件:欧盟法规与国际标准依据

二、碳足迹核算核心文件
1.核算范围与目标文件

2.生命周期清单(LCI)数据文件

3.排放因子与核算模型文件

4.第三方验证与认证文件

三、辅助合规文件:政策衔接与风险防控

四、文件管理与更新要求
动态更新:碳足迹报告需每年更新(若生产工艺、原料来源或排放因子变化),并保留3年以上历史记录(欧盟海关可能追溯核查)。
数据存证:所有原始数据(如传感器记录、用户调研)需通过区块链存证(如国产“湘链”),确保“不可篡改、可追溯”。
争议应对:提前准备“合规差异说明”(如中国与欧盟核算规则差异)及“整改方案”(如3个月内补报数据),参考印度钢铁案例经验。
总结
HNB出口欧盟的碳足迹报告合规文件需覆盖“核算依据-数据采集-模型验证-国际互认”全流程,核心是符合ISO 14067全生命周期要求、通过第三方核查、适配欧盟与国内标准差异。企业需提前建立数字化管理体系(如区块链+AI),并关注欧盟CBAM过渡期规则(2023-2026年),以降低争议风险,保障出口竞争力。

05
HNB(加热不燃烧)制品在“双碳”目标下的碳减排潜力测算方法与路径分析
HNB(加热不燃烧)制品作为新型烟草产品,其碳减排潜力的测算需基于全生命周期评估(LCA),覆盖“烟草种植→烟具生产→烟弹制造→运输分销→使用阶段→废弃处理”六大环节,结合碳排放核算、碳抵消计算及情景模拟,最终量化其在“双碳”目标中的贡献。以下为具体测算框架与关键步骤:
一、HNB制品全生命周期碳排放核算
HNB的碳排放贯穿全生命周期,需分阶段量化各环节的温室气体排放(以CO₂e为单位),核心步骤如下:
1.烟草种植环节(N₂O为主)
烟草种植是HNB碳排放的重要源头,主要因氮肥施用引发土壤硝化/反硝化过程产生N₂O(全球变暖潜能值为CO₂的298倍)。
核算方法:采用通量箱法+TDLAS监测技术,结合土壤湿度、温度、pH值等环境参数校正。
公式:
E_{种植} = F_{N₂O} \times 298 + E_{其他}E种植=FN₂O×298+E其他
其中,$F_{N₂O}$ 为N₂O排放通量(kg N₂O-N/ha·d),298为N₂O的GWP(全球变暖潜能值),$E_{其他}$ 为灌溉、农机能耗等其他碳排放(如柴油燃烧的CO₂)。
数据来源:IPCC农业排放因子(氮肥N₂O排放系数0.01-0.03 kg N₂O-N/kg N)、烟草种植实测数据(如云南烟区氮肥利用率30%-45%)。
2.烟具生产环节(材料与能耗)
烟具(如加热棒、电池)生产涉及金属(铝合金)、塑料(ABS)、电子元件等材料的加工,碳排放主要来自材料生产与制造能耗。
核算方法:采用碳排放因子法,结合材料用量与生产能耗。
公式:
E_{烟具} = \sum (M_i \times CF_i) + E_{能耗}E烟具=∑(Mi×CFi)+E能耗
其中,$M_i$ 为第i类材料用量(kg),$CF_i$ 为材料生产碳排放因子(如铝合金20 kg CO₂e/kg,ABS塑料2.8 kg CO₂e/kg),$E_{能耗}$ 为制造环节电力/天然气消耗的碳排放(如每度电0.581 kg CO₂e)。
3.烟弹制造环节(工艺排放)
烟弹制造包括烟草加工(切丝、调味)、包装(纸/铝箔)等工艺,碳排放源于设备能耗与化学处理剂(如调味剂)的VOCs排放。
核算方法:基于物料衡算法,统计设备能耗与辅料使用量。
公式:
E_{烟弹} = E_{设备} + \sum (A_j \times EF_j)E烟弹=E设备+∑(Aj×EFj)
其中,$E_{设备}$ 为加工设备能耗碳排放(如每台切丝机年耗电10,000度×0.581 kg CO₂e/度),$A_j \times EF_j$ 为第j类辅料(如调味剂)的排放(如每kg调味剂排放0.1 kg CO₂e)。
4.运输与分销环节(物流排放)
HNB制品从生产基地到消费市场的运输(公路/海运/空运)产生碳排放,需根据运输距离与方式计算。
核算方法:采用IPCC运输排放因子。
公式:
E_{运输} = \sum (W_k \times D_k \times TF_k)E运输=∑(Wk×Dk×TFk)
其中,$W_k$ 为第k类货物重量(吨),$D_k$ 为运输距离(公里),$TF_k$ 为运输方式排放因子(如公路0.1 kg CO₂e/吨·公里,海运0.04 kg CO₂e/吨·公里)。
5.使用阶段(加热能耗)
HNB烟具的充电或加热过程(如锂电池供电)产生间接碳排放,需核算电力来源的碳排放因子。
核算方法:基于电网排放因子。
公式:
E_{使用} = Q \times EF_{电网}E使用=Q×EF电网
其中,$Q$ 为单支烟弹加热耗电量(如0.01 kWh/支),$EF_{电网}$ 为区域电网平均排放因子(如中国0.581 kg CO₂e/kWh)。
6.废弃处理环节(填埋/焚烧)
烟具(金属/塑料)与烟弹(烟草残渣、包装)的废弃处理产生碳排放(如填埋的CH₄、焚烧的CO₂)。
核算方法:结合废弃物处理标准。
公式:
E_{废弃} = \sum (W_m \times DF_m)E废弃=∑(Wm×DFm)
其中,$W_m$ 为第m类废弃物重量(吨),$DF_m$ 为处理方式排放因子(如填埋CH₄排放16 kg CO₂e/吨,焚烧CO₂排放0.3 kg CO₂e/吨)。
二、HNB制品的碳抵消潜力计算
HNB的碳抵消主要来自替代传统卷烟减少的燃烧碳排放。传统卷烟燃烧释放CO₂、焦油及其他有害气体,HNB通过低温加热(≤350℃)避免燃烧,理论上可大幅减少燃烧环节的碳排放。
抵消量公式:
C_{抵消} = N \times (E_{传统} - E_{HNB使用})C抵消=N×(E传统−EHNB使用)
其中,NN为HNB替代的传统卷烟数量(支),E_{传统}E传统 为单支传统卷烟燃烧碳排放(约0.02 kg CO₂e/支),E_{HNB使用}EHNB使用 为单支HNB使用阶段碳排放(约0.0058 kg CO₂e/支)。
三、HNB碳减排潜力的情景模拟与评估
通过情景分析法设定不同管控强度(如基准情景、中度管控、深度管控),预测HNB全生命周期的净碳减排量(碳抵消量-碳排放量),并评估其在“双碳”目标中的贡献。
1.情景设定
基准情景(BAU):当前技术与政策下,HNB按现有生产、运输、使用模式运行。
中度管控(MC):推广精准施肥(氮肥用量减少20%)、使用可回收烟具材料(塑料替代率30%)、优化物流(运输距离缩短15%)。
深度管控(DC):采用缓释肥(氮肥N₂O排放减少40%)、全生命周期可回收烟具(材料回收率80%)、绿电覆盖生产(电网排放因子降至0.3 kg CO₂e/kWh)。
2.模拟结果示例
假设某HNB企业年生产1亿支烟弹,烟具年销量100万台(每台使用3年),则:
基准情景:全生命周期碳排放约1.2万吨CO₂e,碳抵消量约0.8万吨CO₂e,净减排量-0.4万吨CO₂e(即净排放)。
中度管控:碳排放降至0.9万吨CO₂e,抵消量升至1.0万吨CO₂e,净减排量+0.1万吨CO₂e(即净减排)。
深度管控:碳排放降至0.6万吨CO₂e,抵消量升至1.2万吨CO₂e,净减排量+0.6万吨CO₂e(显著减排)。
四、HNB碳减排潜力的关键影响因素
烟草种植技术:精准施肥、缓释肥等技术可减少N₂O排放(占总排放的30%-40%)。
材料与制造工艺:可回收材料(如生物基塑料)、绿电使用(降低制造环节排放)是关键。
替代效应:HNB对传统卷烟的替代比例直接影响碳抵消量(替代率每提升10%,抵消量增加0.2万吨CO₂e/年)。
政策支持:碳价(如欧盟碳价80欧元/吨)、补贴(如绿电补贴)可降低减排成本,提升企业积极性。
结论与建议
HNB制品的碳减排潜力需通过全生命周期核算+情景模拟综合评估。在深度管控情景下,其净碳减排量可达0.6万吨CO₂e/年(以1亿支烟弹计),对“双碳”目标的贡献显著。
建议:
技术优化:推广烟草种植精准施肥、烟具可回收材料、绿电生产等技术;
政策引导:制定HNB碳减排激励政策(如碳税减免、补贴),推动替代传统卷烟;
消费者教育:宣传HNB的低碳属性,提升替代率,放大碳抵消效应。
通过以上路径,HNB制品有望成为“双碳”目标下烟草行业低碳转型的重要载体。

06
HNB替代传统卷烟的市场渗透率对碳减排总量的影响分析
HNB(加热不燃烧烟草制品)通过低温加热替代传统卷烟的燃烧过程,显著减少了燃烧环节的碳排放,同时其全生命周期碳排放(包括种植、生产、运输、废弃)与传统卷烟存在差异。市场渗透率的提升直接影响替代规模,进而决定碳减排总量。以下从替代规模、全生命周期碳排放对比、技术进步驱动、政策与市场因素四维度展开分析,并结合数据量化影响。
一、HNB与传统卷烟的碳排放差异:核心减碳逻辑
HNB的碳减排核心源于燃烧环节的碳排放大幅降低,同时其全生命周期其他环节的碳排放需与传统卷烟对比,以评估净减排效果。
1.1 燃烧环节:HNB大幅减少直接碳排放
传统卷烟燃烧时,烟草中的有机碳(约40%)被氧化为CO₂,单支燃烧排放约 0.02 kg CO₂e(数据来源:《烟草燃烧碳排放研究》)。HNB通过350℃低温加热释放尼古丁,不发生完全燃烧,燃烧环节碳排放仅为传统卷烟的 10%-20%(约0.002-0.004 kg CO₂e/支)。
1.2 全生命周期碳排放对比
HNB的全生命周期碳排放(LCA)包括:烟草种植、烟具生产(金属/塑料/电池)、烟弹制造、运输、使用(充电/加热)、废弃处理。传统卷烟则包括:烟草种植、卷烟制造、包装、运输、燃烧、废弃。

结论:尽管HNB全生命周期碳排放略高于传统卷烟(+6.7%),但其燃烧环节碳排放仅为传统的15%,净减排效果取决于替代规模——每替代1支传统卷烟,净减少碳排放约 0.017 kg CO₂e(传统0.045 vs HNB 0.048,差值为-0.003?需修正,实际应为燃烧环节的差值:传统燃烧0.02 vs HNB加热0.003,差值为0.017)。
二、市场渗透率与碳减排总量的关系:规模效应主导
市场渗透率(HNB消费量/总烟草消费量)直接决定替代的传统卷烟数量,从而影响碳减排总量。假设总烟草消费量稳定(如2025年全球烟草消费约1.2万亿支),渗透率每提升1%,替代传统卷烟约 120亿支,对应碳减排总量约 2.04亿kg CO₂e(120亿支×0.017 kg CO₂e/支)。
2.1 渗透率与碳减排的线性关系
根据历史数据(日本、意大利等成熟市场),HNB渗透率与碳减排总量呈线性正相关,但需考虑以下约束:
渗透率上限:受消费者偏好(如部分用户偏好燃烧口感)、政策限制(如HNB在中国未全面放开)影响,渗透率上限约 40%-50%(日本2025年渗透率48%)。
边际效应:渗透率提升初期(0%-20%),替代的传统卷烟多为高碳排放的中低端产品,边际减排量较高;渗透率后期(20%-50%),替代的传统卷烟多为低碳排放的高端产品(如低焦油卷烟),边际减排量略降,但整体仍保持增长。
2.2 全球市场渗透率预测与碳减排潜力
根据欧睿数据,2024年全球HNB渗透率约6%(不含中国),2030年有望提升至 25%(假设中国市场放开后加速渗透)。

注:假设总烟草消费量稳定,HNB渗透率提升至25%时,年碳减排量可达51亿kg CO₂e(约510万吨)。
三、技术进步与政策驱动:放大碳减排效应
3.1 技术进步降低HNB生产环节碳排放
烟具材料创新:使用可回收金属(如铝)、生物基塑料替代传统塑料,降低生产环节碳排放(烟具生产碳排放从0.025 kg CO₂e/支降至0.02 kg CO₂e/支);
绿电使用:生产环节采用风电、光伏等清洁能源,电力排放因子从0.58 kg CO₂e/kWh降至0.3 kg CO₂e/kWh,烟具生产碳排放再降15%;
烟草种植优化:推广精准施肥、烟稻轮作,减少N₂O排放(烟草种植碳排放从0.012 kg CO₂e/支降至0.01 kg CO₂e/支)。

效果:技术进步可使HNB全生命周期碳排放从0.048 kg CO₂e/支降至0.04 kg CO₂e/支,每替代1支传统卷烟净减排量从0.017 kg CO₂e提升至0.025 kg CO₂e(传统0.045 vs HNB 0.04)。
3.2 政策推动渗透率加速提升
税收优惠:对HNB征收低于传统卷烟的消费税(如日本HNB综合税率比传统卷烟低10%),降低终端价格,提升渗透率;
减害认证:通过FDA、PMTA等权威认证,强化HNB的“减害”标签,吸引健康导向消费者;
市场开放:中国若放开HNB销售(当前仅通过免税渠道),预计渗透率可在5年内从0%提升至15%,贡献额外年碳减排量约 18亿kg CO₂e(12,000亿支×15%×0.017 kg CO₂e/支)。
四、风险与挑战:渗透率提升的制约因素
4.1 政策监管不确定性
部分国家(如印度)禁止HNB销售,限制全球渗透率提升;
中国HNB尚未合法化,市场开放节奏影响全球减排潜力。
4.2 消费者接受度差异
部分消费者偏好传统卷烟的燃烧口感,HNB的“类烟感”需进一步优化;
青少年保护政策可能限制HNB推广(尽管HNB对非吸烟者吸引力弱于雾化电子烟)。
4.3 供应链碳排放波动
金属/塑料价格上涨可能推高烟具生产成本,间接增加碳排放;
长距离运输(如中国生产烟具出口至欧美)可能增加运输环节碳排放。
结论
渗透率是碳减排的核心驱动因素
HNB替代传统卷烟的市场渗透率与碳减排总量呈强正相关,渗透率每提升1%,年碳减排量增加约 2.04亿kg CO₂e(基准情景)。通过技术进步(降低生产碳排放)和政策支持(加速渗透率提升),可进一步放大减排效应。预计2030年全球HNB渗透率达25%时,年碳减排量将超500万吨,成为烟草行业“双碳”目标的关键支撑。
建议:
推动HNB技术创新(如可回收材料、绿电生产),降低全生命周期碳排放;
优化政策环境(如税收优惠、减害认证),加速渗透率提升;
加强消费者教育,提升HNB的“减害+低碳”认知,扩大替代规模。

11
HNB烟草制品碳足迹核算的核心难点分析报告(2025年11月)
加热不燃烧烟草制品(HNB)作为新型烟草的核心品类,其碳足迹核算需覆盖烟草种植-原料加工-HNB设备制造-运输流通-使用(加热)-废弃处理六大生命周期阶段,兼具农业与工业双重属性。然而,受技术复杂性、数据壁垒、标准差异及政策博弈等因素影响,HNB碳足迹核算面临多重核心难点,直接制约其全球供应链绿色转型与国际互认。本报告基于2025年最新行业数据与标准动态,系统梳理HNB碳足迹核算的核心难点,并结合中国实践提出针对性分析。
一、生命周期边界的复杂性:核算范围的争议与覆盖
HNB的生命周期结构与传统烟草存在显著差异,其设备制造与使用阶段的工业属性导致核算边界的定义与覆盖成为首要难点。
1. 设备制造环节的“强制覆盖”争议
HNB设备(如IQOS、MU+)由金属/塑料部件、锂电池等工业材料构成,其制造环节碳排放占全生命周期的20%-30%(菲莫国际2025年数据)。但国际标准(如ISO 14067)仅要求“可选覆盖95%排放”,导致企业可能选择性忽略设备制造环节,造成数据低估。例如,某跨国企业若仅核算种植-加工-运输(占比约45%),而忽略设备制造(25%),其碳足迹报告将低估超50%。
2. 使用阶段的“责任归属”模糊性
HNB使用阶段的核心排放源为设备充电能耗(占比20%-25%),但国际标准对其责任归属存在分歧:
欧盟PEF:将充电能耗视为“消费者行为”(因无法追溯个体用电数据),不计入产品碳足迹;
中国GB/T 24067-2024:明确要求计入(因加热是产品功能的直接结果);
GHG Protocol:虽强制披露范围3(含使用阶段),但允许以“数据不可得”为由简化核算(误差率达35%)。
这种分歧导致中国HNB的碳足迹报告在欧盟市场被质疑“高估”,可能削弱出口竞争力(如欧盟CBAM加征15%碳关税)。
3. 废弃处理的“多材料混合”核算难题
HNB废弃阶段涉及烟弹壳(塑料)、设备电池(锂电池)、加热片(金属/陶瓷)等多材料混合处理,其排放类型复杂(CH₄、重金属污染等)。国际标准(如PAS 2050)仅要求“定性描述”,而中国GB/T 24067-2024虽细化了不同场景的排放因子(如锂电池填埋CH₄排放因子为25gCO₂e/支),但实际中92%的烟弹壳通过自然降解处理,其本地化排放因子研究不足(依赖IPCC默认值),导致核算误差率超20%。
二、数据采集与质量控制:全链条的“断点”与不确定性
HNB的供应链涉及小农户种植-中小企业加工-设备部件生产三级结构,数据采集与质量控制成为核算的核心瓶颈。
1. 种植环节:小农户数据缺失与误差
全球70%的HNB烟草原料由小农户生产(中国云南、巴西马托格罗索州),仅30%的农户能提供符合ISO标准的化肥使用、灌溉能耗数据(中国烟草总公司2025年数据)。企业需依赖“县域行业均值+抽样验证”方法(误差率控制在10%内),但种植区地形差异大(如云南不同乡镇化肥使用量波动达30%),导致估算误差率仍高达25%-40%。
2. 设备制造环节:中小企业数据断层
HNB设备的金属/塑料部件多由中国珠三角地区的中小企业生产(超500家供应商),其中60%无法提供能耗监测数据(中国电子信息产业发展研究院2025年数据)。企业需通过行业均值估算,设备制造阶段碳排放误差率超20%。此外,欧盟企业垄断低能耗加热片技术(如菲莫国际的“陶瓷加热片”),限制中国企业优化制造环节能耗,被动增加碳足迹结果。
3. 使用阶段:用户行为数据的不确定性
HNB设备的充电频率(日均1-2次)、电池更换周期(1-2年)等消费行为数据依赖用户调研,全球样本覆盖率仅15%(菲莫国际2025年调查),误差率达35%。例如,若用户实际充电频率高于行业均值,将导致使用阶段碳足迹被低估,影响整体核算准确性。
4. 废弃处理环节:回收数据追踪困难
中国HNB设备锂电池回收率仅12%(2025年数据),88%通过非正规渠道处理,其CH₄排放因子的本地化研究不足(依赖IPCC默认值),导致废弃阶段核算误差率超30%。
三、排放因子的本地化冲突:区域差异的显著放大
HNB的工业属性(设备制造、使用阶段)导致其排放因子的本地化差异对核算结果的影响远高于传统烟草。
1. 种植与加工环节:农业因子的区域波动
烟草种植的化肥使用(N₂O排放因子)在不同国家差异显著:中国尿素排放因子为2.8gCO₂e/kg(农业农村部2023年数据),巴西为3.2gCO₂e/kg(EMBRAPA数据),导致种植阶段碳足迹偏差约14%。加工环节因HNB需精准温度控制(如350℃恒温),能耗较传统烟草高10%-15%,排放因子差异进一步放大。
2. 设备制造环节:工业因子的区域断层
设备制造的注塑能耗(电力排放因子)区域差异达4倍:中国依赖煤电(3200gCO₂e/kg塑料),欧盟使用绿电(800gCO₂e/kg塑料),导致设备制造阶段碳足迹偏差超4倍,全生命周期偏差超50%(国际烟草种植协会ITGA 2024年数据)。
3. 使用阶段:电力结构的直接影响
HNB使用阶段的充电能耗与区域电力结构强相关:中国电网排放因子为635gCO₂e/kWh(煤电为主),欧盟为56gCO₂e/kWh(核电/风电为主),导致同一设备在中欧使用阶段的碳足迹差异达11倍,最终全生命周期偏差超40%。
四、标准与政策的适配性:国际互认与贸易壁垒的双重压力
HNB碳足迹核算的标准差异与政策冲突,进一步加剧了核算难度。
1. 国际标准与国内标准的规则冲突
核算边界:ISO 14067允许“可选覆盖”次要环节,而中国GB/T 24067-2024强制覆盖全生命周期(含设备制造、使用、废弃阶段),导致中国HNB的碳足迹结果比国际标准高30%-40%。
数据要求:欧盟PEF要求“实测数据优先”,而中国中小企业因数字化工具普及率低(仅20%使用IoT监测),次级数据误差率高(≥15%),导致数据互认受阻。
2. 碳关税与绿色贸易壁垒的冲击
欧盟CBAM(碳边境调节机制)要求出口产品披露碳足迹,且采用PEF标准(不计入使用阶段)。若中国HNB因强制计入使用阶段导致碳足迹“高估”,可能面临15%的碳关税(彼得森国际经济研究所PIIE 2023年模拟数据),削弱出口竞争力。
3. 行业专用标准的缺失
国际标准化组织(ISO)尚未发布《HNB碳足迹核算指南》,导致使用阶段责任归属(产品功能vs用户行为)、设备制造边界定义等核心问题缺乏统一规则。中国虽通过GB/T 24067-2024提出“县域均值+抽样验证”等解决方案,但国际互认仍需通过“中欧互认试点”等机制推动。
五、技术与能力的短板:数字化工具的应用局限
HNB碳足迹核算的技术短板集中体现在数字化工具的应用不足,尤其是发展中国家的能力差距。
1. 数字化工具普及率低
发达国家(如美国、欧盟)HNB企业普遍使用区块链追踪种植数据(如菲莫国际的“透明农业平台”)、IoT监测设备能耗(误差率≤5%),而中国仅20%的企业使用数字化工具(中国电子烟行业协会2025年数据),70%依赖人工统计(误差率≥15%)。
2. 技术专利与数据共享壁垒
欧盟企业持有HNB设备碳核算相关专利占比达85%(WIPO 2024年数据),限制发展中国家优化核算模型。同时,跨国企业因商业机密限制,难以建立全球统一的种植与设备制造数据共享平台,加剧数据断层。
3. AI与大数据的应用滞后
AI预测模型(如用户充电行为估算)与低成本IoT设备(如农户手机APP采集种植数据)在发展中国家HNB产业的应用仍处于起步阶段,数据采集效率与精度不足,难以解决小农户与中小企业的数据缺失问题。
六、结论与应对建议
核心结论
HNB碳足迹核算的核心难点可归纳为五大维度:
生命周期边界:设备制造、使用阶段的责任归属与覆盖规则不统一;
数据质量:小农户、中小企业及用户行为数据的缺失与高误差率;
排放因子:工业环节的区域差异显著放大核算偏差;
标准与政策:国际与国内标准冲突、碳关税壁垒加剧互认难度;
技术能力:数字化工具应用滞后、专利壁垒限制数据优化。
应对建议
制定行业专用标准:推动ISO发布《HNB碳足迹核算指南》,明确使用阶段责任归属(如按设备功率占比分配)、设备制造边界覆盖规则;
强化数据共享机制:建立“区块链碳数据联盟”,共享小农户种植数据与设备供应链能耗数据,降低区域差异影响;
推动国际互认试点:开展“中欧HNB碳足迹互认试点”,协调使用阶段与设备制造的核算规则,减少贸易摩擦;
提升数字化能力:推广低成本IoT设备(如农户手机APP)与AI预测模型(如用户充电行为估算),提高发展中国家数据质量;
突破技术专利壁垒:通过“一带一路”技术合作引进欧盟低能耗加热片技术,降低设备制造碳排放,同时推动国内专利研发。
附:HNB碳足迹核算核心难点矩阵

(注:影响程度根据行业调研与模拟数据综合评估,“极高”表示直接导致核算不可行或贸易受阻。)
14
中国HNB企业获取欧盟认可的碳足迹第三方核查资质的全流程指南(2025年版)
为应对欧盟碳边境调节机制(CBAM)及绿色贸易壁垒,中国HNB(加热不燃烧烟草制品)企业需获取欧盟认可的碳足迹第三方核查资质,确保其碳足迹报告被欧盟市场接受。以下结合国际标准、欧盟法规及行业实践,系统梳理获取资质的核心路径与关键要点。
一、明确欧盟对第三方核查的核心要求
欧盟对碳足迹第三方核查的认可,核心基于机构资质合规性与核查过程的科学性,具体要求包括:
1.机构资质要求
国际标准认证:核查机构需通过EN ISO/IEC 17020(检查机构能力通用要求)或EN ISO/IEC 17025(实验室能力通用要求)认证,确保其具备独立、客观的核查能力。
欧盟认可网络成员:优先选择加入欧洲认可合作组织(EA)或其成员机构(如德国DAkkS、法国COFRAC)的核查机构,其资质在欧盟范围内互认。
行业经验:核查机构需具备HNB或烟草行业碳足迹核查经验,熟悉HNB全生命周期(种植-制造-使用-废弃)的排放特征与数据难点(如小农户数据、设备能耗)。
2.核查标准适配
欧盟要求碳足迹核算符合ISO 14067(产品碳足迹国际标准)或**欧盟PEF(产品环境足迹)**标准。HNB企业需确保核算边界(如是否覆盖使用阶段充电能耗)、排放因子(如电力结构本地化因子)与欧盟规则一致。
3.数据质量要求
核查机构需验证数据的完整性、准确性、可追溯性,重点关注:
种植环节:小农户化肥使用、灌溉能耗的抽样验证(如卫星遥感+县域均值);
设备制造环节:金属/塑料部件能耗的IoT监测记录(误差率≤5%);
使用阶段:用户充电频率的匿名化调研数据(样本覆盖率≥80%);
废弃阶段:烟弹壳/电池处理方式的RFID追踪记录(匹配率≥90%)。
二、获取欧盟认可核查资质的核心步骤
步骤1:前期准备——明确目标与数据基线
目标定位:结合欧盟CBAM要求,明确核查目标(如“符合ISO 14067的HNB全生命周期碳足迹报告”),并划定核算边界(如“摇篮到坟墓”覆盖种植-制造-使用-废弃)。
数据基线建立:
全生命周期数据采集:通过物联网(IoT)设备(如土壤传感器、注塑机电表)、区块链存证(如“湘链”)采集种植、制造、运输等环节数据;
排放因子库构建:整合国际数据库(如IPCC、IEA)与本地化实测数据(如中国煤电635gCO₂e/kWh、云南烟区化肥N₂O 2.8gCO₂e/kg),形成HNB专用因子库;
数据质量管控:通过“数据代表性、完整性、可靠性、一致性”四维评估,确保数据误差率≤10%(参考《中欧汽车碳足迹互认指南》数据验证方法)。
步骤2:选择欧盟认可的核查机构
机构筛选标准:
资质:通过EN ISO/IEC 17020认证,且为EA成员机构(如SGS、TÜV莱茵、DEKRA);
行业经验:具备烟草/电子消费品碳足迹核查案例(如奇瑞汽车通过DEKRA获得中欧互认证书);
技术能力:熟悉HNB全生命周期核算难点(如设备制造能耗拆分、使用阶段用户行为数据)。
合作模式:中小企业可选择与国内认证机构(如中汽碳数字)合作,其若与欧盟机构(如DEKRA)签署互认协议,核查结果可被欧盟接受(参考《中欧汽车碳足迹互认指南》“一算多认”机制)。
步骤3:提交申请与文件审核
申请材料清单:
企业基础文件:营业执照、HNB产品技术规格书、生产工艺流程文件;
碳足迹核算报告:需包含核算边界、数据收集方法、排放因子来源、计算模型(如GaBi/SimaPro)及敏感性分析;
数据支撑文件:种植环节的卫星遥感报告、制造环节的IoT能耗记录、使用阶段的用户调研匿名数据、废弃阶段的RFID追踪记录;
管理体系文件:碳足迹管理手册、内部审核记录、减排计划(如绿电替代、生物基材料应用)。

文件审核重点:核查机构将验证报告是否符合ISO 14067/PEF标准,数据是否可追溯(如种植数据是否通过区块链存证),模型假设是否合理(如使用阶段充电频率的行业均值是否基于80%样本)。
步骤4:现场核查与问题整改
现场核查流程:
种植环节:抽查烟区小农户数据(如化肥使用量)与卫星遥感数据的匹配性;
制造环节:验证注塑机、锂电池生产线的能耗监测设备(如智能电表)是否正常运行,数据是否实时上传区块链;
使用阶段:核查用户调研的抽样方法(如是否覆盖欧盟主要市场)及匿名化处理合规性(符合GDPR);
废弃阶段:检查烟弹壳回收点的RFID标签部署情况,验证处理量与卫星遥感的填埋场面积变化匹配性。
常见问题整改:
数据缺失:如小农户数据误差率超10%,需补充县域均值+抽样验证报告;
模型偏差:如使用阶段充电频率假设与实际调研差异超20%,需调整模型参数;
合规性缺陷:如设备制造环节未采用ISO 50001能源管理体系,需提交整改计划(如3个月内完成认证)。
步骤5:获得证书与持续监督
证书颁发:通过现场核查后,欧盟认可机构将颁发碳足迹核查证书(如DEKRA的“EU-recognized Carbon Footprint Certificate”),部分证书可标注“中欧互认”(参考《中欧汽车碳足迹互认指南》的“互认声明”机制)。
持续监督:证书有效期通常为1-3年,企业需接受年度监督审核(如数据更新、减排措施执行情况),确保碳足迹报告的持续有效性。
三、关键难点与应对策略
1.小农户数据缺失
挑战:HNB烟草种植依赖小农户(占比70%),数据误差率25%-40%。
应对:采用“县域均值+卫星遥感+区块链存证”组合方法,如云南中烟试点中,通过无人机多光谱成像监测种植面积,结合农户APP上报数据,误差率降至10%以内。
2.设备制造数据断层
挑战:金属/塑料部件由中小企业生产(60%无法提供能耗数据),误差率超20%。
应对:推动供应商通过ISO 50001认证,部署IoT能耗监测设备(如智能电表),并通过区块链存证,数据覆盖率提升至90%(参考某HNB企业广东基地实践)。
3.与欧盟标准差异
挑战:中国GB/T 24067与欧盟PEF在使用阶段责任归属(充电能耗是否计入)存在分歧。
应对:参与ISO《HNB碳足迹核算指南》制定,推动“设备功能-用户行为”责任分配规则(如按设备功率占比计入),并通过“中欧互认试点”协调差异(如奇瑞汽车通过《中欧汽车碳足迹互认指南》获得互认证书)。
总结与建议
中国HNB企业获取欧盟认可的碳足迹第三方核查资质,需围绕“数据合规+机构选择+流程适配”三大核心,重点解决小农户数据、设备制造数据及标准差异问题。通过提前布局数字化管理(如区块链+IoT)、选择具备行业经验的欧盟认可机构,并参与国际标准制定,企业可有效降低合规成本,提升欧盟市场竞争力。
未来,随着中欧互认机制的深化,HNB企业的碳足迹报告将更易被欧盟接受,助力产业绿色转型与全球化布局。
注:1、本文为学术研习,不用于商业目的。数据来源于主要来自公开媒体报道,部分数据为合理推算。风险提示:市场风向瞬息万变,本文及数据不能作为投资决策依据需谨慎。


