摘要
在全球控烟政策趋严(WHO《烟草控制框架公约》覆盖182国)与健康消费意识提升(全球15岁以上吸烟率从2010年22.4%降至2023年19.3%)的双重驱动下,新型烟草作为传统卷烟的减害替代品,已成为全球烟草行业转型的核心方向。我国作为全球最大烟草生产国(占全球产量45%)和全球新型烟草产业制造中心(深圳生产企业占全国72%),亟需通过“十五五”规划(2026-2030)明确发展路径,推动技术创新、规范产业生态、强化国际竞争力。本文基于全球及我国新型烟草发展的历史数据、政策演变与产业实践,系统分析其发展规律,提出“十五五”期间的战略建议,供实践参考。
一、全球新型烟草发展现状与阶段划分
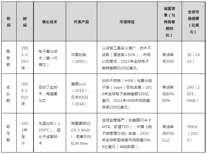
1.1 发展阶段与技术迭代:从萌芽到规范的三次跨越
新型烟草以“不燃烧”为核心特征,历经三大发展阶段(表1),技术迭代推动市场从“萌芽”向“规范”演进,减害效果与用户体验持续优化。

1.2 全球市场格局:北美主导,亚太崛起
2023年全球新型烟草市场规模达769.9亿美元(同比+11.9%),区域分布呈现“北美主导、亚太崛起”特征(图1)。
图1:2023年全球新型烟草区域市场占比
(数据:北美29.1%、亚太28.7%、西欧22.3%、其他19.9%;来源:前瞻产业研究院)
北美:美国占全球市场29.1%(2023年规模223.4亿美元),以雾化电子烟为主(占比36%),HNB受限于政策尚未放开;奥驰亚(19.2%)、英美烟草(16.2%)为龙头(前瞻数据)。
亚太:日本是HNB核心市场(占全球HNB销量58%),菲莫国际IQOS市占率超70%;中国为全球最大生产基地(出口占比90%),但国内HNB尚未放开销售。
欧洲:欧盟市场以合规雾化电子烟为主(TPD法规限制尼古丁浓度≤20mg/ml),英国、意大利为主要消费国,2023年市场规模约120亿美元(中研普华)。
国外社交场景
1.3 典型企业案例:跨国巨头与中国供应链的双轮竞争
全球新型烟草行业呈现“跨国巨头主导、中国供应链崛起”的竞争格局(表2)。
产业链方面,上游包括电池、芯片、雾化器材料;中游是生产制造(思摩尔国际、雾芯科技等);下游是零售(便利店、专营店)。典型案例:菲莫国际的IQOS(加热不燃烧)、英美烟草的Vuse(电子烟)、中国思摩尔的陶瓷芯技术、雾芯科技的渠道布局。

菲莫国际(PMI):全球HNB领导者,2023年无烟产品收入144亿美元(占总营收38%),IQOS用户3220万,技术壁垒(低温加热专利)与品牌溢价显著。
英美烟草(BAT):雾化电子烟龙头,Vuse系列通过美国FDA PMTA认证,2023年电子烟收入17.2亿英镑(同比-2.5%),加速布局尼古丁袋(增速53.2%)。
思摩尔国际(中国):全球最大雾化设备ODM厂商,陶瓷芯技术(FEELM)市占率超80%,2023年营收137.7亿元(同比+12%),技术输出至英美烟草、悦刻等。
二、我国新型烟草发展现状与核心矛盾
2.1 市场规模与结构:出口主导、内需待启
我国新型烟草市场呈现“出口主导、内需受限”特征(表3),2023年出口额占全球90%,但国内市场因政策限制(仅允许烟草味雾化电子烟)渗透率仅3%(全球平均15%)。

注:2022年国内市场规模下降因《电子烟管理办法》禁止调味烟弹;出口额占全球90%
2.2 政策演进:从“放任”到“专卖监管”的全链条规范
我国新型烟草政策从“放任生长”转向“专卖监管”,形成“1+2+N”制度体系(图2),核心目标是平衡产业发展与健康风险。
图2:我国新型烟草政策体系(“1+2+N”)
法律基础:2021年《烟草专卖法实施条例》修订,明确电子烟参照卷烟管理。
核心文件:2022年《电子烟管理办法》(全链条监管)、《电子烟强制性国家标准》(尼古丁浓度≤20mg/g,仅烟草味)。
配套措施:2024年《规范电子烟市场秩序专项检查通知》(打击非法渠道)、《电子烟交易管理细则》(全国统一平台交易)。
2.3 产业链痛点:技术依赖、内需受限与合规压力
我国新型烟草产业链完整(图3),但存在三大瓶颈:
核心技术依赖:HNB加热片(日本TDK占60%市场)、雾化芯片(美国高通占40%)等关键材料仍依赖进口,国产化率不足30%(中研普华)。
内需市场受限:HNB尚未放开销售(仅允许传统卷烟),国内新型烟草渗透率仅3%(全球平均15%),潜在替代空间超2000亿元。
国际合规压力:出口需通过美国FDA PMTA(通过率<5%)、欧盟TPD(尼古丁≤20mg/ml)等认证,中小企业合规成本占营收15%-20%。
三、“十五五”期间技术突破与趋势预判

3.1 技术突破方向:从“制造”到“智造”的跨越
“十五五”期间,新型烟草技术将围绕“健康减害、智能拓展、绿色可持续”三大方向突破(表4):

(1)趋势预判
技术创新
:低温加热(≤350℃)、超分子滤棒(降害30%)、智能温控(±0.5℃精度)成为研发重点;预计2030年HNB核心材料国产化率超80%(中研普华预测)。
政策规范
:HNB或纳入专卖监管(参照卷烟),国内市场开放可期;电子烟监管将细化(如青少年防沉迷系统强制安装)。
市场结构:2030
年全球新型烟草市场规模将突破1500亿美元(CAGR 10%),中国出口占比维持85%,内需市场规模或达500亿元(占烟草总消费10%)。
“十五五“期间,中国新型烟草将进入规范发展与技术创新双轮驱动阶段,预计2030年市场规模占比将提升至25%以上”。
(2)关键结论
一是减害属性是新型烟草的核心竞争力:与传统卷烟相比,HNB焦油释放量降低90%,雾化电子烟降低95%(世界卫生组织研究),符合“健康中国2030”控烟目标。
二是技术自主化是产业升级的关键:突破HNB加热片、雾化芯片等“卡脖子”技术,将推动中国从“制造中心”向“技术中心”转型。
三是国际市场拓展是增长引擎:东南亚(政策宽松)、中东(年轻烟民占比60%)、非洲(渗透率<1%)将成为重点区域,需通过本地化生产(如老挝、埃塞俄比亚)规避贸易壁垒。
3.2 市场趋势:全球扩容与国内开放双轮驱动
全球市场:2030年全球新型烟草市场规模将突破1500亿美元(CAGR 10%),HNB占比提升至45%(2023年为32%),雾化电子烟占比40%,口含烟占比15%(前瞻预测)。
国内市场:HNB或于2027年试点放开(参照云南省“十五五”规划),2030年内需市场规模或达500亿元(占烟草总消费10%),渗透率提升至8%(2023年3%)。
出口结构:东南亚(政策宽松)、中东(年轻烟民占比60%)、非洲(渗透率<1%)将成为重点区域,中国出口占比维持85%(中研普华)。
四、传统烟草与新型烟草的协同与挑战
4.1 传统烟草与新型烟草的规模增速对比
传统烟草与新型烟草在“十五五”期间将呈现“传统稳存量、新型扩增量”的格局(表5):

4.2 传统烟草全产业链的高质量发展瓶颈
传统烟草面临“种植效率低、生态压力大、加工损耗高”三大瓶颈和挑战压力(表6):

五、“十五五”规划战略建议清单
5.1 新型烟草产业发展解决方案
针对产业链痛点,提出“技术-市场-合规-协同”四大方向的解决方案(表7):

5.2 传统烟草全产业链高质量发展对策
传统烟草需通过智能化、绿色化、品牌化转型实现协同发展(表8):

5.3 风险揭示与应对
政策风险:HNB国内开放时间延迟或监管趋严(如税收对标传统卷烟),需提前布局海外市场(东南亚、中东)。
技术风险:跨国巨头专利封锁(如菲莫国际HNB专利超1000项),需加大研发投入(行业研发强度从3%提升至5%)。
市场风险:青少年误吸导致舆论反弹,需强制安装防沉迷系统(如年龄验证APP),违规销售处罚提高至50万元。
六、关键结论
“十五五”期间,我国新型烟草将进入“规范发展与技术创新”双轮驱动阶段。通过突破核心技术、完善监管体系、拓展国际市场,有望实现从“制造大国”到“产业强国”的跨越。同时,传统烟叶生产需加速绿色转型,与新型烟草形成“协同减害”生态,为全球烟草行业提供“中国方案”。
(1)减害属性是新型烟草的核心竞争力:与传统卷烟相比,HNB焦油释放量降低90%,雾化电子烟降低95%(世界卫生组织研究),符合“健康中国2030”控烟目标(2030年15岁以上吸烟率≤20%)。
(2)技术自主化是产业升级的关键:突破HNB加热片、雾化芯片等“卡脖子”技术,将推动中国从“制造中心”向“技术中心”转型(思摩尔FEELM Max雾化芯已实现0.3μm孔径工艺,漏液率<0.1%),另外参数智能监测和AI拓展技术也是新型烟草需突破的核心。

(3)国际市场拓展是增长引擎:东南亚、中东、非洲将成为重点区域,需通过本地化生产(如老挝、埃塞俄比亚)规避贸易壁垒(欧盟对中国电子烟加征15%关税)。
(4)传统与新型烟草协同是高质量发展的必由之路:传统烟草通过绿色转型提升原料品质,新型烟草通过技术创新扩大减害优势,二者共同构建“协同减害”生态。
注:1、本文为学术研习,不用于商业目的。数据来源包括前瞻产业研究院、华经产业研究院、中研普华、世界卫生组织(WHO)、行业主管部门、各企业年报、云南省“十五五”烟草规划文件,部分数据经合理推算。


